91网

91网新闻
当前位置: 91网 -

正文

深化改革结硕果!学院获批11项国家自然科学基金,并首获A类项目

编辑:91网 时间:2025-08-28浏览次数:

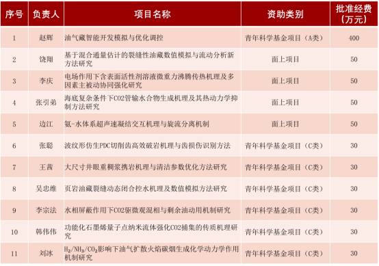
(通讯员 杜婷)近日,国家自然科学基金委员会公布了2025年集中接收申请项目评审结果,学院共获批资助项目11项,涵盖青年科学基金项目(A类)1项,面上项目4项,青年科学基金项目(C类)6项,获批数量创历史新高。其中赵辉教授申报的“油气藏智能开发模拟与优化调控”项目获批青年科学基金项目(A类),系学院自主培育人才首次获得该类项目(原国家杰出青年科学基金项目),实现历史性突破,标志着学院高层次人才培养与科研创新能力迈上新台阶。

此次历史性突破的背后,是学院近年来围绕学校“双一流”发展战略目标,持续深化体制改革、系统推进有组织科研建设的必然成果。在基金申报筹备阶段,学院强化政策引导,整合优势资源;在申报关键阶段,开展“一对多动员辅导、一对一定向沟通、多对一专业指导”的精准服务模式,从选题打磨、申请书撰写到评审要点把控,为科研人员提供全方位支持,切实营造了“安心搞科研、用心出成果”的良好氛围。

未来,学院将以此为新起点,在加强高层次人才队伍建设的同时,进一步挖掘科研潜力,强化基础研究,并加速推动科研成果应用转化,力争在更多关键科研领域取得新突破,为实现学校高质量发展、服务国家战略需求贡献更大力量。


(审核:郑双进  编辑:周晓峰)

  • 地址:湖北省武汉市蔡甸区大学路111号

  • 学院办公室:027-69111069

  • 邮箱:[email protected]
  • 教学办公室:  027-69111050/69111092

  • 邮编:430100
  • 学生工作办公室:  027-69111299
  • 院长信箱:[email protected]

  • 一流学科建设办公室:  027-69111223

关注我们

官方微信公众号

Copyright ©copy; 2017 All Rights Reserved 版权所有:91网 | 91网最新国产爆料